Installazione di Server Dr.Web per SO Windows

Di seguito viene descritta l'installazione di Server Dr.Web per SO Windows.

Prima di installare il Server Dr.Web, si consiglia di prestare attenzione alle seguenti informazioni:

Il file del pacchetto e gli altri file richiesti durante l'installazione del programma devono essere situati su dischi locali del computer su cui viene installato il software Server Dr.Web. I permessi di accesso devono essere configurati in modo che questi file siano disponibili per l'utente LOCALSYSTEM.

 

L'installazione del Server Dr.Web deve essere eseguita da un utente con i permessi dell'amministratore di tale computer.

Dopo l'installazione di Server Dr.Web è necessario aggiornare tutti i componenti di Dr.Web Enterprise Security Suite (v. Manuale dell'amministratore, p. Aggiornamento del repository di Server Dr.Web manualmente).

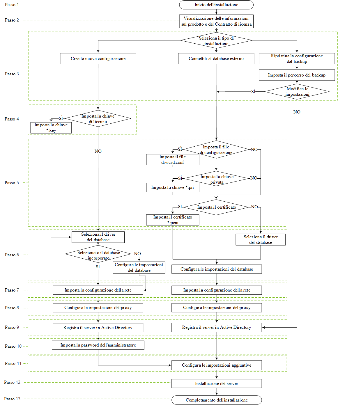
In immagine sotto è riportato uno schema a blocchi del processo di installazione di Server Dr.Web tramite il programma di installazione. I passi di installazione dello schema corrispondono alla dettagliata descrizione della procedura riportata sotto.

Schema a blocchi del processo di installazione di Server Dr.Web (Premere un blocco dello schema per passare alla descrizione)

Per installare Server Dr.Web su un computer con SO Windows

1.Avviare il file del pacchetto. Durante l'installazione viene controllata la presenza di una versione del pacchetto più nuova su SAM.

Di default, come lingua dell'installer viene selezionata la lingua del sistema operativo. Se necessario, si può cambiare la lingua di installazione in qualsiasi passo, selezionando la voce corrispondente nell'angolo superiore destro della finestra di installer.

2.Si apre una finestra con informazioni sul prodotto che viene installato e un link al testo del contratto di licenza. Dopo aver letto le condizioni del contratto di licenza, per continuare l'installazione, premere il pulsante Avanti.

3.Nella finestra successiva selezionare il tipo di installazione di Server Dr.Web:

Crea nuova configurazione — con questo tipo di installazione verrà creata una nuova configurazione del Server con le impostazioni predefinite. L'uso di qualsiasi impostazione delle installazioni Server precedenti non è fornito. Per questo tipo di installazione viene inizializzato un nuovo database, indipendentemente dal tipo di database selezionato durante la configurazione. Premere Avanti. Andare al passaggio 4.

Connettiti al database esterno — questo tipo di installazione prevede la connessione al database esterno esistente del Server. Per questo tipo di installazione viene aggiornato il database esterno esistente da un'installazione precedente del Server. Premere Avanti. Andare al passaggio 5.

Se viene utilizzato un database esterno, è necessario creare preventivamente un database e configurare il driver corrispondente (v. documento Allegati, Allegato A. Impostazioni per l'utilizzo dei DBMS. Parametri dei driver dei DBMS).

Recupera la configurazione da copia di backup — tutte le impostazioni verranno ripristinate dalla copia di backup da un'installazione precedente del Server. Impostare il percorso della copia di backup.
Per questo tipo di installazione viene importato e aggiornato il dump del database da una copia di backup.

Se necessario, è possibile modificare manualmente le impostazioni prese dalla copia di backup. Per fare ciò, premere il pulsante Modifica le impostazioni — diventano disponibili le impostazioni nei passaggi 5-8.

Se non è necessario modificare le impostazioni manualmente, premere Avanti. L'uso della configurazione presa dal backup avviene automaticamente. Dal backup verranno estratti la chiave di cifratura privata e il certificato. Per continuare l'installazione, è obbligatoria la presenza del file di configurazione. Se la Procedura guidata non può ripristinare determinate impostazioni dalla copia di backup, viene visualizzata una finestra per la definizione manuale di queste impostazioni. Andare al passaggio 9.

4.Se nel passaggio 3 è stata selezionata l'opzione Crea una nuova configurazione, nella finestra Licenza configurare le impostazioni di licenza:

Selezionare l'opzione Configura la licenza in un secondo momento per continuare l'installazione del Server senza una chiave di licenza.
Notare: per organizzare la protezione antivirus delle postazioni, è necessaria la disponibilità di una licenza. Le chiavi di licenza devono essere aggiunte dopo l'installazione del Server attraverso Gestione licenze oppure il numero richiesto di licenze deve essere trasferito attraverso la comunicazione inter-server da un Server adiacente.

Selezionare l'opzione Imposta il percorso della chiave di licenza per impostare il file della chiave di licenza di Agent Dr.Web nel processo di installazione di Server.

Per provare il prodotto, si possono utilizzare i file della chiave demo. Premere il pulsante Richiedi chiave demo per andare sul sito web della società Doctor Web e per ottenere dei file della chiave demo (v. File della chiave demo).

5.Se nel passaggio 3 è stata selezionata l'opzione Connettiti al database esterno, o se è stata selezionata la voce Modifica impostazioni durane il ripristino della configurazione dal backup, nella finestra Configurazione del Server Dr.Web è possibile configurare le seguenti impostazioni:

File di configurazione di Server Dr.Web — percorso del file di configurazione con le impostazioni del Server da un'installazione precedente (drwcsd.conf).

Chiave di cifratura privata di Server Dr.Web — percorso del file con la chiave di cifratura privata del Server da un'installazione precedente. Verranno automaticamente creati un file con la chiave pubblica (il contenuto della chiave pubblica corrisponderà al contenuto della chiave pubblica precedente) e un certificato, se non specificato nel campo sottostante (ogni volta quando un certificato viene generato da una stessa chiave privata, è un nuovo certificato).

Se viene utilizzata la chiave di cifratura privata esistente, nel campo Utilizza il certificato esistente di Server Dr.Web è possibile impostare il file di certificato precedentemente utilizzato. Questo consentirà agli Agent Dr.Web già installati di connettersi al nuovo Server in quanto i client connessi a un Server sono associati a un certificato specifico (ogni volta quando un certificato viene generato da una stessa chiave privata, è un nuovo certificato). Nel caso contrario, dopo l'installazione sarà necessario copiare il nuovo certificato su tutte le postazioni su cui gli Agent Dr.Web erano precedentemente installati.

Il certificato deve corrispondere alla chiave di cifratura privata.

Se non sono specificati i percorsi dei file, verranno creati nuove chiavi di cifratura, un certificato e un file di configurazione con le impostazioni predefinite.

6.Nella finestra Driver del database vengono configurati i parametri del database in uso che dipendono dal tipo di installazione:

Se nel passaggio 3 è stata selezionata l'opzione Crea nuova configurazione, selezionare il tipo di driver che deve essere utilizzato:

Le varianti SQLite (database incorporato) e IntDB (database incorporato) prescrivono che vengano utilizzati gli strumenti incorporati del Server Dr.Web. Non è richiesto configurare parametri addizionali.

Le altre varianti comportano l'utilizzo del database esterno corrispondente. In tale caso è necessario indicare i parametri corrispondenti per configurare l'accesso al database. Le impostazioni dei parametri di DBMS sono descritte in dettaglio in allegati (v. documento Allegati, Allegato A. Impostazioni per l'utilizzo dei DBMS. Parametri dei driver dei DBMS).

Se nel passaggio 3 è stata selezionata l'opzione Connettiti al database esterno o spuntato il flag Modifica impostazioni per l'opzione Connettiti al database esterno:

Se nel passaggio 5 è stato impostato il percorso del file di configurazione del Server, i dati da esso verranno presi automaticamente. Se necessario, modificarli.

Se nel passaggio 5 non è stato impostato il percorso del file di configurazione del Server, selezionare il driver del database esterno e configurare le impostazioni del database esterno a cui si connetterà il Server.

7. Se nel passaggio 3 è stata selezionata l'opzione Crea nuova configurazione o Connettiti al database esterno o spuntato il flag Modifica impostazioni per l'opzione Connettiti al database esterno, si aprirà la finestra Configurazione della rete. In questa finestra viene impostato il protocollo di rete per il funzionamento del Server (è consentito impostare solo un protocollo di rete; è possibile configurare ulteriori protocolli in seguito).

Nei campi Interfaccia e Porta impostare i rispettivi valori per le connessioni al Server.

Di default viene utilizzata la porta 2193.

 

Gli indirizzi vengono impostati nel formato di indirizzo di rete riportato in documento Allegati, Allegato D. Specifica dell'indirizzo di rete.

Spuntare il flag Attiva il servizio di rilevamento di Server Dr.Web se si vuole che il Server risponda alle richieste broadcast e multicast degli altri Server secondo l'indirizzo IP e il nome di servizio impostati nei rispettivi campi sotto.

8.Se nel passaggio 3 è stata selezionata l'opzione Crea nuova configurazione o Connettiti al database esterno o spuntato il flag Modifica impostazioni per l'opzione Connettiti al database esterno, si aprirà la finestra Server proxy per la configurazione dei parametri di utilizzo del server proxy per la connessione al Server Dr.Web.

Affinché le connessioni al Server vengano effettuate attraverso il server proxy, spuntare il flag Utilizza server proxy.

Il flag Utilizza server proxy sarà disponibile solo se la directory di installazione del Server non contiene i file di configurazione di un'installazione precedente.

Impostare i seguenti parametri della connessione al server proxy:

Indirizzo del server proxy — l'indirizzo IP o il nome DNS del server proxy (è un campo obbligatorio),

Nome utente, Password — il nome utente e la password per l'accesso al server proxy se il server proxy supporta la connessione con l'autenticazione.

Dalla lista a cascata Metodo di autenticazione selezionare il richiesto metodo di autenticazione sul server proxy se il server proxy supporta la connessione con l’autenticazione.

9.Se il computer su cui viene installato il Server fa parte di un dominio Active Directory, nella finestra successiva verrà offerto di registrare il Server Dr.Web nel dominio Active Directory. Nel corso della registrazione nel dominio Active Directory, sul server DNS viene creato un record SRV corrispondente al Server Dr.Web. In seguito i client possono accedere al Server Dr.Web attraverso questo record SRV.

Per la registrazione, impostare i seguenti parametri:

Spuntare il flag Registra il Server Dr.Web in Active Directory.

Nel campo Dominio indicare il nome del dominio Active Directory in cui verrà registrato il Server. Se nessun dominio è indicato, viene utilizzato il dominio in cui è registrato il computer su cui viene eseguita l'installazione.

Nei campi Nome utente e Password indicare le credenziali dell'amministratore del dominio Active Directory.

Gli indirizzi di Server DNS vengono inseriti automaticamente e il loro numero dipende dai server DNS impostati.

10. Se nel passaggio 3 è stata selezionata l'opzione Crea una nuova configurazione, si aprirà la finestra Password dell'amministratore. Impostare la password dell'amministratore della rete antivirus, creato di default con il nome utente admin e con i completi permessi di gestione della rete antivirus.

Per gli altri tipi di installazione la password dell'amministratore principale verrà presa dal database della installazione precedente del Server.

11.Nella finestra successiva la Procedura guidata informa che è pronta a installare il Server Dr.Web. Se necessario, si possono configurare parametri di installazione aggiuntivi. Per farlo, premere la voce Avanzate nella parte inferiore della finestra e configurare le seguenti impostazioni:

Nella scheda Generali:

Dalla lista a cascata Lingua dell'interfaccia del Pannello di controllo della sicurezza Dr.Web scegliere la lingua predefinita dell'interfaccia di Pannello di controllo della sicurezza Dr.Web.

Dalla lista a cascata Lingua dell'interfaccia di Agent Dr.Web scegliere la lingua predefinita dell'interfaccia di Agent Dr.Web e dei componenti del pacchetto antivirus che vengono installati su postazioni.

Spuntare il flag Condividi la directory di installazione di Agent Dr.Web per modificare la modalità di utilizzo e il nome della risorsa condivisa per la directory di installazione di Agent Dr.Web (di default viene impostato il nome nascosto della risorsa condivisa).

Spuntare il flag Avvia Server Dr.Web dopo la fine dell'installazione per avviare il Server Dr.Web automaticamente dopo l'installazione.

Spuntare il flag Aggiorna repository dopo la fine dell'installazione per aggiornare automaticamente il repository di Server Dr.Web subito dopo il completamento dell'installazione.

Spuntare il flag Limita l'accesso a Server Dr.Web, per limitare l'accesso locale al Server. L'accesso verrà negato per gli installer di Agent Dr.Web, gli Agent Dr.Web e gli altri Server (nel caso di una rete antivirus già esistente costruita tramite Dr.Web Enterprise Security Suite). In seguito, queste impostazioni potranno essere modificate tramite il menu del Pannello di controllo Amministrazione, voce Configurazione del Server Dr.Web, scheda Moduli.

Spuntare il flag Invia le statistiche all'azienda Doctor Web per consentire l'invio delle statistiche di eventi di virus a Doctor Web.

Nella scheda Percorso:

Nel campo Directory di installazione di Server Dr.Web viene impostata la directory in cui viene installato il Server Dr.Web. Per modificare la directory predefinita, premere il pulsante Sfoglia e selezionare la directory richiesta.

Nel campo Directory per il backup di Server Dr.Web viene impostata la directory in cui verranno salvati i backup dei dati critici del Server Dr.Web secondo il calendario dei task del Server. Per modificare la directory predefinita, premere il pulsante Sfoglia e selezionare la directory richiesta.

Nella scheda Log è possibile configurare le impostazioni del log di funzionamento di Server Dr.Web.

Dopo aver finito di configurare i componenti addizionali, premere il pulsante OK per accettare le modifiche apportate o il pulsante Annulla se nessuna modifica è stata apportata o per rifiutare le modifiche apportate.

12.Premere il pulsante Installa per iniziare il processo di installazione. Le azioni successive del programma di installazione non richiedono l'intervento dell'utente.

13.Dopo il completamento dell’installazione, premere il pulsante Finito.

Generalmente, il Server Dr.Web viene gestito tramite il Pannello di controllo che funge da interfaccia esterna per il Server Dr.Web.

Durante l'installazione di Server Dr.Web nel menu principale di SO Windows Programmi viene collocata la directory Dr.Web Server contenente i seguenti elementi che consentono di effettuare la configurazione e la gestione di base del Server Dr.Web:

La directory Gestione del server contiene i comandi di avvio, riavvio e arresto di Server Dr.Web, nonché i comandi di configurazione del log e altri comandi di Server Dr.Web descritti in modo più dettagliato in documento Allegati, G3. Server Dr.Web.

La voce Interfaccia web — per aprire il Pannello di controllo e connettersi al Server Dr.Web installato su questo computer (sull'indirizzo https://localhost:9081).

La voce Documentazione — per aprire la documentazione dell'amministratore in formato HTML.

La struttura della directory di installazione di Server Dr.Web è descritta in Manuale dell'amministratore, sezione Server Dr.Web.